Steuerung mit Handy 

Aufgabenstellung: Fernsteuerung von Geräten über Handy

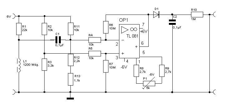
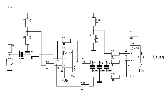
Der Anruf auf ein (Alt) Handy soll ausgewertet werden und ein Elektrogerät mit Hilfe einer zu entwickelnden Steuerung eingeschaltet werden, dabei soll das Licht, die Klingelzeichen und die Strahlung ausgewertet werden.
a) Eine Einfachlösung mit reiner Hardware Steuerung über UND Gatter, Speicher und Zeitgeberstufen (NE 555) ist denkbar.
b) Eine flexible Lösung mit Mikrocontroller ist ebenfalls denkbar. (PIC 16F84)

Die hier vorgestellten Lösungsansätze sind auf Steckbauplatten (19 mm) aufgebaut worden. Der Aufbau auf einer Platine wird derzeit vorbereitet.

Ideen und Gestaltungen von:

Schaltung
180 * ....  Pixel

Layout
180 * .... Pixel

Christian Heinecke und Florian Schütte
Simon Rettberg und Sebastian Stock
Fullwood Gilbert u. Bryan
Stefan Hof und Steffen Prenzler


Platine Hof - Prenzler

Sebastian Kobert und Tobias Raulf
zurueck zur Web-Site FGT - I
zurueck zur WvSS Web-Train