
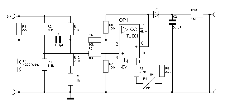
Platinenlayout ist von der Bestückungsseite zu sehen und mit den Maße 827 x 531 Pixel.
| Teile: |
Menge: |
Preis/Stück: |
Bestellnummer: |
| Widerstand (2,7k Ohm) |
2 |
0,05€/1000 |
1W (2,7K) |
| Widerstand (3,3k Ohm) |
1 |
0,05€/1000 |
1W (3,3K) |
| Widerstand (10k Ohm) |
3 |
0,05€/1000 |
1W (10K) |
| Widerstand (22k Ohm) |
1 |
0,05€/1000 |
1W (22K) |
| Widerstand (1M Ohm) |
1 |
0,05€/1000 |
1W (1M) |
| Widerstand (10M Ohm) |
2 |
0,05€/1000 |
1W (10M) |
| Potentiometer (0-5k Ohm) |
3 |
0,21€/1 |
PT 6-S 5,0K |
| Kondensator (0,1µF) |
2 |
||
| Spule (1200 Windungen) |
1 |
||
| Diode 1N4007 |
1 |
||
| Operationsverstärker (Typ TL 081) |
1 |
Stand der Preise: 01/2003
zuletzt Aktualisiert: 14:00 21.06.2005
| zurueck zu FGT 2003-2006 |
| zurueck zu FGT |
| zurueck zu WvSS |