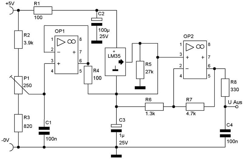
Der unten dargestellte Aufbau zeigt unsere Platine im Detail:
Wie zu sehen ist wird unsere Platine mit einer Betriebsspannung von 0-5Volt betrieben, d.h. das wir keine zusätzliche Spannungsquelle benötigen, sondern lediglich den USB-Port. Wir arbeiten mit vier Kondensatoren, welche die Aufgabe haben, konstante Messwerte zu liefern und Messungsschwankungen zu unterdrücken. Das Potentiometer wird benötigt um eine Bezugsspannung herzustellen, damit wir am Ende eine Temperatur von -10°C bis 40°C darstellen können. Zum Download der original .spl - Datei HIER klicken.