1. Idee/Wünsche
Die Idee war es eine Temperatur zu messen, in den PC zu übertragen und sie dann ausgeben zu lassen.
Hierfür haben wir uns überlegt die Temperatur, mit Hilfe einer Platine, in eine elektrische Größe zu umwandeln, sie zu verstärken und sie dann zu digitalisieren.
Die Platine schließen wir per USB an und lassen die Temperaturdaten von einem selbst geschriebenen Programm ausgeben.
2. Überlegungen/Alternativen
Folgende Alternativen wurden während des Unterrichts gefunden, nicht verwandt, sind aber durchaus denkbar:
2.1. LPT1-Schnittstelle
Statt die Schaltung über UBS an den PC anzuschließen, könnte man auch die LPT1-Schnittstelle (Druckeranschluss) verwenden. Dies hat aber den Nachteil, dass zusätzlich eine externe Stromversorgung der Platine erforderlich wäre, sowie kleinere Änderungen im Schaltplan.
2.2. 16-Bit-ADC
Statt eines 8-Bit- könnte man beispielsweise einen 16-Bit-ADC (oder noch höhere Bit-Zahl) verwenden. Dieser könnte einen größeren Temperaturbereich abdecken. Diese Bauteile sind teurer.
2.3. größerer Verstärkungsfaktor
Man könnte einen größeren Verstärkungsfaktor wählen, um eine genauere Messung zu bekommen, beispielsweise wird beim Verstärkungsfaktor 10 eine Schrittweite von 0,2° erreicht.
3. Auswahl + Begründung
Aufgrund des schulisch begrenzten Etats mussten wir leider bei unseren Überlegungen etwas improvisieren aber das Ergebnis ist das Gleiche geblieben.
4. Blockschaltbild

Ganz links im Bild finden wir den Temperatursensor (LM 35) der mit einem Verstärker verbunden ist und an Masse anliegt. Danach folgt der Addierer der außerdem noch einen einstellbarer Widerstand anliegen hat. Der Addierer hat nun die Funktion beide Signale so zu addieren, das wir ein erhöhtes Temperatursignal erhalten. Diese Maßnahme ist leider notwendig, da der Analog-Digital-Wandler nur positive Spannungen (hier +UB) verarbeiten kann. Nach dem Addierer kommt ein Inverter, der die positiven Spannungen in negative umwandelt, und danach der Analog-Digital-Wandler, der letzen Endes dafür sorgt, das alles analoge ins digitale umgewandelt wird und wir mit dem PC per USB auslesen können. Ganz am Ende befindet sich die Stromversorgung die den PC als auch unsere Schaltung mit Strom versorgt.
Erklärung
zu Abb. temp_sensor_lm%2035_2.gif, Quelle:
http://www.berel-am-ries.de/WVSS/Arbeitsvorlagen/Operationsverstaerker/Differenzverstaerker_mit_Temperatursensor.htm
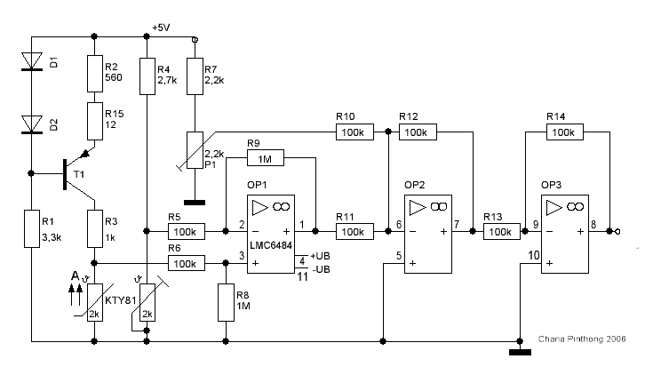
5. Schaltbild
6. Begründungen, Erklärungen, Abgleichanweisung
Da wir einen Digital-Analogwandler in unserer Schaltung verwenden, müssen wir die Spannung in den Bereich von 0 bis + 5V verschieben, um eine gescheite Temperaturskala zu bekommen. Die Temperaturskala sieht dann ungefähr so aus: – 20 Grad sind 0 Volt, 0 Grad ergeben +2 Volt und aus +30 Grad entsteht + 5Volt. Damit wir diese Skala in eine Schaltung bekommen, müssen wir eine Erweiterung von zwei OP's vornehmen. Zum einen benötigen wir einen Addierer und anschließend einen Inverter. An den Trimmer, der 2,2k Ohm hat, stellen wir eine Spannung von 2V ein. Um Temperaturfehlern vorzubeugen sollte man alle Widerstände vorher prüfen, denn sie dürfen höchstens eine Toleranz von 1% haben. Da wir den schnellen und flexiblen USB Port verwenden, müssen wir zwar die etwas teueren Rail to Rail OP einsetzen, aber wir sparen uns zwei Stromversorgungen.
7. Layout
(Beim Löten musste ich zwar kleine Veränderungen vornehmen aber diese Version ist sollte sonst auf dem aktuell Stand sein)
8. Digitalisierung
9. Software (Delphi, C++, VB,...)
10. Steuerung mit PHP, Datenbank MySQL