1. Idee oder Wünsche
Idee war es, eine Schaltung zu planen, zu konstruieren und aufzubauen, mit der man – einfach gesagt – die Temperatur messen, in einen handelsüblichen PC einlesen und mithilfe eines selbst geschriebenen Programms weiterverarbeiten kann.
Dabei wird eine nicht elektrische Größe (Temperatur) in eine elektrische Größe umgewandelt. Diese Größe soll verstärkt und danach digitalisiert werden. Zum Anschluss der Platine an den PC wird der heute übliche USB-Port verwendet.
2. Überlegungen/Alternativen
Folgende Alternativen wurden während des Unterrichts gefunden, nicht verwandt, sind aber durchaus denkbar:
2.1. LPT1-Schnittstelle
Statt die Schaltung über UBS an den PC anzuschließen, könnte man auch die LPT1-Schnittstelle (Druckeranschluss) verwenden. Dies hat aber den Nachteil, dass zusätzlich eine externe Stromversorgung der Platine erforderlich wäre, sowie kleinere Änderungen im Schaltplan.
2.2. 16-Bit-ADC
Statt eines 8-Bit- könnte man beispielsweise einen 16-Bit-ADC (oder noch höhere Bit-Zahl) verwenden. Dieser könnte einen größeren Temperaturbereich abdecken. Diese Bauteile sind teurer.
2.3. größerer Verstärkungsfaktor
Man könnte einen größeren Verstärkungsfaktor wählen, um eine genauere Messung zu bekommen, beispielsweise wird beim Verstärkungsfaktor 10 eine Schrittweite von 0,2° erreicht.
3. Auswahl und Begründung
In erster Linie lässt sich die Auswahl, bzw. das nicht Verwenden der Alternativen, damit begründen, dass der Aufbau der Platine im Rahmen des Schulunterrichts stattfand. Darüber hinaus sind hier auch Kostengründe anzuführen, da o. e. Bauteile teurer sind.
4. Blockschaltbild
4.1. Abbildung

4.2. Erläuterung
Ganz links ist der Temperatursensor namens LM 35 in schwarz eingezeichnet. Er ist mit einem Verstärker verbunden und liegt an Masse an. Daneben ist in grün ein einstellbarer Widerstand, der wiederum an Masse anliegt abgebildet. Ein Addierer, der beide Signale addiert und damit das Temperatursignal erhöht. Dies ist notwenig, weil der Analog-Digital-Wandler dieser Schaltung nur positive Spannungen verarbeiten kann. Die positive Betriebspannung wird hier +Ub genannt. Danach kommen ein Inverter, hier gelb, der positiv in negativ umgekehrt und in blau ein Analog-Digital-Wandler, der das bisher analoge in ein digitales Signal umwandelt. Dabei bezeichnet seine Bit-Angabe die Anzahl seiner Ausgänge (8 Bit = 8 Ausgänge). Das nun digitalisierte Signal wird per USB an einen PC, hier schwarz, übertragen. Exemplarisch sind auch Tastatur zur Eingabe und Monitor zur Ausgabe eingezeichnet. Ganz rechts ist noch die Stromversorgung, die sowohl PC als auch Schaltung versorgt, abgebildet.
5. Schaltbild

6. Messungen
Dem Aufbau folgt eine Messung der Schaltung, um festzustellen, ob sie nach Erwartungen funktioniert.
Mit der ersten Messung wurde festgestellt, ob beispielsweise Masse an den Punkten anliegt, an denen sie soll, danach folgten auf gleich Weise positive und negative Spannung, etc. – ob also die Leiterbahnen korrekt verlegt wurden.
Zur zweiten Messung wurde die Schaltung in Betrieb genommen. Nun konnte gemessen werden, ob eingehende Werte korrekt ausgegeben werden. Beispielsweise ob der Inverter –2 V in +2 V umwandelt, usw. Ergebnis: Schaltung liefert nicht erwartete Werte; Vermutung: Fehler bei OP 2/3
Messung 3: Um festzustellen ob es sich um einen Fehler im Aufbau, ein fehlerhaftes Bauteil handelt oder etwa um einen Konstruktionsfehler, wurde die Schaltung in mehreren Teilen mit Steckbauteilen nachgebaut.
![]() |
![]() |
![]() |
| Übersicht, Bereiche farbig hervorgehoben | Stecktafel 1, Bereich 1 und 2 | Stecktafel 2, Bereich 3 |
Bereich gelb: Das erste Potentiometer simuliert die komplette Eingansstufe der Platine; das zweite den Temperatursensor. Bereiche blau und grün entsprechen, denen der Platine und übernehmen gleich Aufgaben. Bereich blau zeigt den Addierer, Bereich grün den Inverter. Ergebnis: Es liegen kein Konstruktionsfehler vor, der „Nachbau“ funktioniert in allen Bereichen.
Durch einen Tausch der Operationsverstärker der Steckbauteile mit den der Platine, wurde in einer anschließenden erneuten Messung die Funktionstüchtigkeit der Bauteile überprüft. Ergebnis: Bauteile funktionieren fehlerfrei.
Nächste Vermutung: fehlerhafte Lötstellen
Eventuelle unzulänglich verlötete Leiterbahnen/Bauteile wurden nachträglich neu verlötet (ein Fundstelle). Danach Prüfung; Abweichung tritt weiterhin auf.
Abschließende Vermutung: Verunreinigungen an Leiterbahnen
Diverse Leiterbahnen – um die Operationsverstärker – wurde nachträglich von Verunreinigungen befreit. Danach Prüfung; Platine liefert erwartete Werte, Fehler beseitigt
6.2. Überprüfung durch Simulation unterschiedlicher Temperaturen
Nachdem die Schaltung (Platine) nun erwartungsgemäß funktioniert, kann auch ihr Verhalten auf unterschiedliche Temperaturen getestet werden. Diese werden durch Körperwärme (Anfassen des Temperatursensors) und Verdunstungskälte (Wassertropfen an Temperatursensor) simuliert.
|
|
|
|
Handwärme |
3,000 V = 10°C |
|
|
|
|
Verdunstungskälte |
1,994 V = 0°C |
7. Begründung, Erklärung, Abgleichanweisung
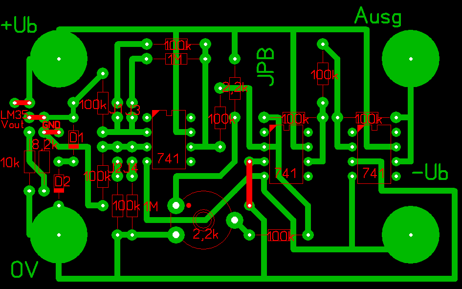
8. Layout und Bestückung
(Vorschau zeigt Layout mit Bestückung)
Sie können das aktuelle Layout mit Bestückung hier als Datei (für Sprint-Layout 4.0) und hier mit Bestückung herunterladen.
Maße: 50x80 mm
8.2. Bestückungsliste
Sie können die Bestückungsliste (Aufführung aller Bauteile mit Preisen) als Excel-Tabelle hier herunterladen.
9. Digitalisierung
...
10. Software in C++
10.1. Fertige Software USB
10.2. …
... Tamara 22
11. Steuerung mit PHP, Datenbank MySQL
© JPB 2007