Einleitung

Projektauftrag Schaltplan Layout Bauteilliste PC-Programm Kontakt
   
  Einleitung  
  Im Rahmen eines Projektes des Fachgymnasium Technik der Werner-von-Siemens-Schule Hildesheim sollten wir eine elektrotechnische Schaltung theoretisch planen und später auch praktisch realisieren. Dies stellte erst einige Schwierigkeiten und Hindernisse dar, die aber im laufe der Zeit alle gelöst werden konnten.  
     
 

Projektauftrag

 
  Der Auftrag war, eine analoge Größe zu digitalisieren. Als analoge Größe wurde uns das Licht vorgegeben. Ergänzend sollten diese digitalisierten Binär-Werte durch den LPT-Port an einen Computer weitergegeben werden. Ursprünglich sollte dies durch einen einfachen LDR-Widerstand mit einem entsprechenden Operations-Verstärker und einem Analog-Digital-Wandler realisiert werden.
Diese Vorgabe wurde von uns jedoch etwas modifiziert, indem wir zusätzlich einen Temperaturfühler zu der Schaltung ergänzten. Der von uns gewählte Licht- und Temperatursensor gibt zudem gleich verstärkte und liniearisierte Signale aus, so dass der Operations-Verstärker aus unserer Schaltung rationalisiert werden konnte.
 
     
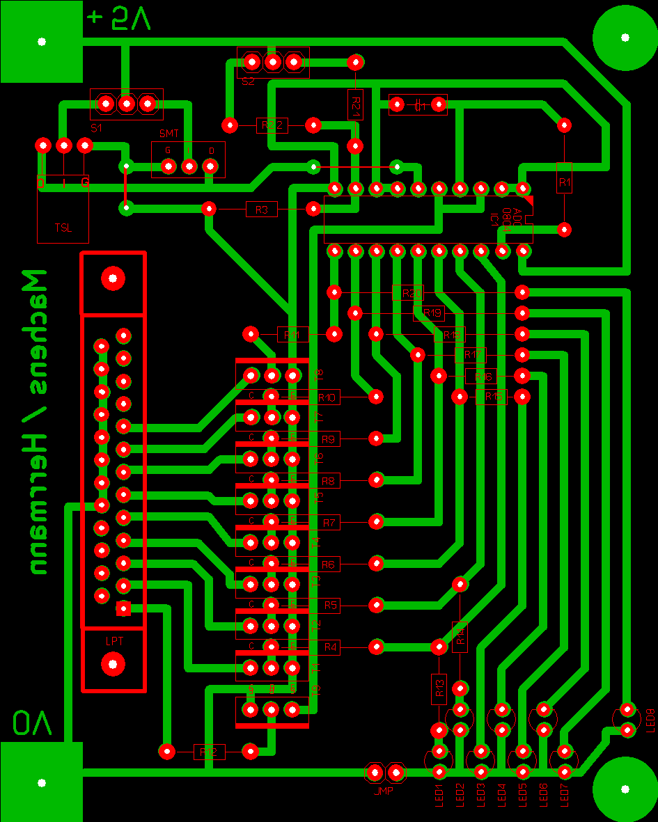
  Schaltplan  
  Über einen Jumper kann gewählt werden, ob der SMT(Temperatur) oder der TSL(Helligkeit) angesteuert werden soll. Der Jumper S2 muss auch passend zum Fühler eingestellt werden, da dieser die Verstärkung regelt. Der Ausgang der Fühler geht an PIN 6(Eingang des ADC0804). Der ACD0804 digitalisiert diese analoge Eingangsgröße und gibt sie mit 8Bit aus. Die LED's dienen einer Kontrollfunktion. Falls ein Fehler vorliegt, kann man erkennen ob der Fehler vor dem ADC liegt oder an den Transistoren. Mit einem weiteren Jumper kann diese optische Kontrollfunktion ein- und ausgeschaltet werden. Die digitalisierten Werte werden an den Parallelport (LPT) weitergegeben und können über einen Computer ausgelesen werden.

:: Download Schaltplan SPlan-Version
:: Download Schaltplan GIF-Datei

 
     
  Layout  
  Dieses Layout ist die jüngste und fehlerfreie Version nach etlichen Überarbeitungen. Es funktioniert alles so, wie wir es anfangs geplant hatten. Geätzt wird die Platine in der Größe 80mm x 100mm, was für die Bauteile gerade ausreichend ist. So kann man eine Standardeuroplatine der Größe 160mm x 100mm halbieren, was einen Vorteil schafft.

:: Download Layout SprintLayout-Version
:: Download Layout Bestückt GIF-Datei
:: Download Layout Unbestückt GIF-Datei

:: Foto von der funktionsfähigen Platine

 
     
  Bauteilliste  
  Die Bauteilliste ist auf Grund eines eingeschränkten Sortiments bei Reichelt leider nur in der Conrad-Version vorhanden.

:: Download Excel-Version

 
     
  PC-Programm  
  Das Programm wird erst in 13.1 fertiggestellt werden. Jedoch stellen wir hier ein Programm zur Verfügung, welches das Auslesen der Binär-Werte über den Parallelport am PC ermöglicht. (Parallelport muss auf bidirektionale Datenübertragung eingestellt sein.)

:: Download LPT-Reader

 
     
  :: zurück nach FGI 2004-2007  
  :: zurück nach WvSS  

© 2006 - Werner von Siemens Schule Hildesheim - VFGT04 - by Lorenz Machens und Sven Herrmann