Temperatur -
Messung
(mit PHP + MySQL, Darstellung)
Ideen / Wünsche
Überlegungen / Alternativen
Auswahl + Begründung
Block-Schaltbild
Schaltbild + Download
Begründung, Erklärung, Abgleichanweisung
Digitalisierung
Layout , Bestückungsplan auch als Download
Bauteilliste mit Preisen
Software…
9.1. Fertige
Software für USB / parallelen / seriellen Port
9.2
Softwareanpassung
Steuerung mit PHP, Datenbank MySQL
1. Ideen / Wünsche
1. Es soll eine nichtelektrische Größe in eine elektrische Größe umgewandelt und diese
soll passend zum Analog-Digitalwandler verstärkt werden.
2. Die Messergebnisse sollen in Messwerttabellen als Datensätze zusammengestellt werden.
3. Die Datensätze sollen abfragegerecht kombiniert werden.
4. Die Daten sollen dynamisch im Web / Server dargestellt werden.
Fabian Hüttig
2. Überlegungen / Alternativen
Folgende Alternativen wurden während des Unterrichts gefunden, nicht verwandt, sind aber durchaus denkbar:
2.1. LPT1-Schnittstelle
Statt die Schaltung über UBS an den PC anzuschließen, könnte man auch die LPT1-Schnittstelle (Druckeranschluss) verwenden. Dies hat aber den Nachteil, dass zusätzlich eine externe Stromversorgung der Platine erforderlich wäre, sowie kleinere Änderungen im Schaltplan.
2.2. 16-Bit-ADC
Statt eines 8-Bit- könnte man beispielsweise einen 16-Bit-ADC (oder noch höhere Bit-Zahl) verwenden. Dieser könnte einen größeren Temperaturbereich abdecken. Diese Bauteile sind teurer.
2.3. größerer Verstärkungsfaktor
Man könnte einen größeren Verstärkungsfaktor wählen, um eine genauere Messung zu bekommen, beispielsweise wird beim Verstärkungsfaktor 10 eine Schrittweite von 0,2° erreicht.
Jan Böcker
3. Auswahl + Begründung
In erster Linie lässt sich die Auswahl, bzw. das nicht Verwenden der Alternativen, damit begründen, dass der Aufbau der Platine im Rahmen des Schulunterrichts stattfand. Darüber hinaus sind hier auch Kostengründe anzuführen, da o. e. Bauteile teurer sind.
Fabian Hüttig
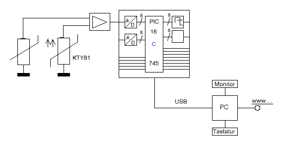
4. Block-Schaltbild
.gif)
Fabian Hüttig
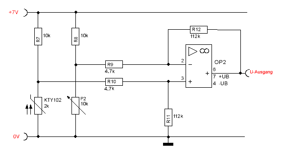
5. Schaltbild
.gif)
Jan Böcker
6. Begründung, Erklärung
Am Anfang führten wir die Messung erst einmal ohne den LMC6484 durch, um zu schauen ob die Schaltung grundsätzlich funktioniert. Nach Bestehen dieser Überprüfung setzten wir den Operationsverstärker wieder ein und es wurde erneut gemessen.
Nun geht es darum die Schaltung auf die richtige Temperatur zu justieren. Dazu benutzen wir ein separates Thermometer, dass auf Raumtemperatur gebracht wird. Daraufhin gleichen wir mit Hilfe des Potentiometers P2 die Schaltung auf die richtige Temperatur ab.
Jan Böcker
7. Digitalisierung
Die Digitalisierung erfolgt, mit Hilfe eines Programms von der Firma Velleman, am Computer. Damit kann man dann die gemessenen Daten am Computer auswerten und
z.B. in Diagrammen darstellen.
Jan Böcker
8. Layout und Bestückungsplan
Fabian Hüttig
9. Bauteilliste mit Preisen
|
Anzahl |
Name |
Preis |
|
2 |
Kohleschichtwiderstand 1/4W, 5%, 112 K-Ohm |
0,10€ |
|
2 |
Kohleschichtwiderstand 1/4W, 5%, 4,7 K-Ohm |
0,10€ |
|
4 |
Kohleschichtwiderstand 1/4W, 5%, 10 K-Ohm |
0,10€ |
|
1 |
Einstellpotentiometer, stehend, 10mm, 2,5 K-Ohm |
0,19€ |
|
1 |
IC-Sockel, 8-polig, doppelter Federkontakt |
0,03€ |
|
1 |
Op-Amp, DIP-8 |
0,14€ |
|
1 |
Bananenbuchse 4mm, vollisoliert, blau |
0,28€ |
|
1 |
Bananenbuchse 4mm, vollisoliert, rot |
0,26€ |
|
1 |
Bananenbuchse 4mm, vollisoliert, schwarz |
0,26€ |
|
1 |
Bananenbuchse 4mm, vollisoliert, gelb |
0,33€ |
|
1 |
Temperatursensor, -55...+150°C |
0,66€ |
|
1 |
Kupferlitze isoliert, 10M, 1x0,14mm, rot |
0,88€ |
|
1 |
Kupferlitze isoliert, 10M, 1x0,14mm, schwarz |
0,88€ |
|
1 |
10er Pack 2:1 Schrumpfschlauch, 4,8mm rot |
0,80€ |
Jan Böcker
Auflagen:
1. Bilder bei
max. 760 * xxx Pixeln mit max. 100 kB im jpg oder gif Format
Keine bmp Dateien.
2. Standard- Hintergrund =>
Hex={FF,FF,CC} sonst passende Farbwahl oder Hintergrundbild
3.
Navigation in der Kopfleiste anordnen.
4. im Webordner nur die
aktuellen verwendeten Dateien, die Anderen ....
5. Angabe der
Quellen
6. Rücksprungfelder einrichten
7. Web-Darstellung
max. 1 MB (Ausnahme Software)
Alle nur zur
Webseite benötigten Dateien in einem Web- Ordner unterbringen,
alle anderen Dateien in einem allgemeinen Ordner abspeichern!