|
1 |
|
|
2 |
|
|
3 |
|
|
4 |
|
|
5 |
|
|
5.1 |
|
|
5.2 |
|
|
6 |
|
|
7 |
|
|
8 |
Unsere Aufgabe war es, eine Schaltung zu planen mit der wir eine Spannung, mit Hilfe eines Temperatursensors, verstärken oder verringern können. Die Spannung soll, abhängig der Temperatur am Sensor, verstärkt oder verringert werden. Die Verstärkung soll durch einen OP gesteuert werden. Als Erweiterungsmöglichkeit soll ein Ausgang die Möglichkeit geben, den Differenzverstärker mit einem ADW (Analog Digital Wandler) zu verknüpfen.
Die Planung für die Herstellung der Platine sowie die des Layouts und der Schaltung haben wir vorher überlegt und ausgemessen. Bevor wir die Platine zuschneiden konnten mussten wir das Layout, mit Hilfe der Schaltung, erstellen und die Maße für die Platine übertragen. Erst dann konnten wir die Platine zuschneiden und anpassen.
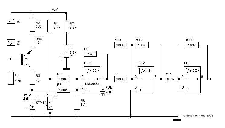
Die unten gezeigte Schaltung dient als Vorlage für das Layout, das später mit Sprint Layout erstellt werden soll. Die Widerstände R2 und R15 sind jeweils 12Ohm und 560Ohm. Die Bezeichnung OP1, OP2 und OP3 sind ein großes 14 Pin OP, erkennbar an den Bezeichnungen der Steckplätze.

Bei der Entwicklung des Layouts ist zu berücksichtigen, dass man wenig Platz
verschwendet, die Leiterbahnen nicht zu dicht neben einander legt und das man
wenig Brücken benutzt. Eventuell sollte das Raster dem der Platine, sofern das
eine Lochplatine ist, einhalten damit wir später keine Probleme bei der
Bestückung bekommen.
Download V.: 3.0 WVSS/FGT/FGT_2005-2008/Chana
Pinthong/Differenzverstaerker/images/Layout.lay

Anmerkung: Die zwei Widerstände (R2) bestehen aus 560Ohm + 12Ohm
| 2x | Dioden |
| 7x | 100k Widerstand |
| 1x | 3,3k Widerstand |
| 1x | 560 Ohm Widerstand |
| 1x | 12 Ohm Widerstand |
| 1x | 1k |
| 2x | 1M |
| 1x | 2,2 Ohm |
| 1x | 2,7 Ohm |
| 1x | 2,2k Poti |
| 1x | 2k Poti |
| 1x | Transistor |
| 1x | KTY 81 |
| 1x | LMC6484 |
| 4x | Buchsen |
Bei der Bestückung sollten wir darauf achten, dass das Raster übereinstimmt. Wenn dies der Fall ist können wir die Punkte (Löcher) auf der Platine abzählen und die 1:1 bestücken. Es wäre ratsam wenn man mit der Bestückung der Bauteile anfängt, damit wir grob die Plätze der Bauteile haben. Danach können wir die Leiterbahnen löten. Die Leiterbahnen sollten sauber und gerade justiert werden. Am Ende der Bestückung kommen die Buchsen dran. Hierbei achten wir auf die Verbindungen zwischen Buchsen und Leiterbahnen. Sie sollten in Kontakt sein!


Wir suchen die Platine nach eventuellen Fehlern durch. Dabei achten wir auf Leiterbahnen die Kurzschlüsse bilden können, auf die Pins des OP's die man leicht verwechseln kann und auf die Größe der Widerstände. Das Zählen der Bauteile und das Vergleichen mit dem Bestückungsplan sollte ebenfalls durchgeführt werden. Kalte Lötstellen sollten behoben und Lötnasen vermieden werden. Nach der Fehlersuche beginnen wir mit der Prüfphase. Hierbei schließen wir die Platine ohne EC an. Kritisch beobachten wir die Messgeräte nach eventuellen Kurzschlüssen. Mit Messspitzen tasten wir uns durch die Leitungen und überprüfen Teilspannungen und Strom. Am OP-Steckplatz prüfen wir Pin 4 und Pin 11 nach Spannung. Wenn diese richtig sind sollten bei Pin 4 eine Spannung von +5V haben und bei 11 -5V.
Das Abgleichen der Widerstände ist eine wichtige Durchführung die bei der
Temperatur - Spannungs- Abstimmung von Wichtigkeit ist, denn nur ein richtig
abgeglichener Widerstand kann die vom KTY81 benötigter Spannung geben. Für die
Abgleichung muss die Platine in Betrieb genommen werden. Gemessen wir die
Spannung über den Widerstand R3 (1K). Die Messspitzen sollen vor und hinter dem
Widerstand messen. Für die 3 Widerstände (R2) soll ein Poti(1k) eingesetzt
werden. Während des Messvorgangs drehen wir das Poti so lange das bei unserem
gemessenen Wert 1k rauskommt, denn dann hat unser Poti bzw. die 3 Widerstände
die Richtige Größe. Danach kappen wir die Platine von der Betriebsspannung und
messen unser Poti nach der Widerstandsgröße. Die Größe des Potis ist die der
Widerstände, wir müssen lediglich die Widerstände der Größe anpassen. Da es
eventuelle keine genaueren Widerstände gibt müssen wir mehrere in Reihe
schalten. (Darum die 3 Widerstandsplätze).
Die Abgleichung der Verstärkung, sowie die der Spannung ist enorm wichtig für die Messdaten.
Denn bei falscher Abgleichung kann die Verstärkung zu viel oder zu wenig vom Original(Temperatur)-wert abweichen.
Die Folge wäre ein ungenauer Wert der ausgegebenen Daten.
Durchführung:
Wir schließen unsere Platine an eine Stromquelle an und versorgen sie mit einer Betriebsspannung.
Dabei ist zu beachten, dass die eingestellten Werte genau sein sollen.
Nun nehmen wir uns ein beliebiges Temperatur-Messinstrument (Termometer) und erhitzen mit unseren Fingern das Instrument
->Dabei beachten wir das wir die gleichen Finger nehmen, die auch von der gleichen Hand sind!!!
->Und wir stoppen die Zeit (ca.60sec) und schreiben den Start-Wert und den End-Wert auf.
-->Danach führen wir die gleiche Durchführung bei unserer Platine aus!
-->Wenn der Start- und der End-Wert mit den der aufgeschriebenen übereinstimmt, dann ist unser Wert richtig
und die Verstärkung optimal.
-->Wenn die Werte jedoch nicht übereinstimmen, dann müssen wir ein wenig am Poti drehen und versuchen die Verstärkung zu verbessern.
dabei nähert man sich am Besten durch bestimmte Abstände der einzustellenden Werte am Poti. Der Vorgang wird so oft wiederholt
bis wir eine akzeptable Verstärkung haben.
Bei der letzten Prüfung gehen wir systematisch durch die Leiterbahnen und messen die Spannungen sowie die Teilspannungen nochmals. Jetzt können wir auch den IC installieren und am Ausgang messen.
| zurueck zu FGI 2005-2008 |
| zuueck zu WvSS-Web-Train |