Bau und Dokumentation eines Temperatur Spannungswandlers
für die Dateneinlesung über den Parallelport
Inhaltsverzeichnis
Unsere Aufgabe war es, eine Schaltung zu konstruieren, die eine nicht elektrische Größe (Temperatur) in eine elektrische Größe umwandeln soll. Diese Größe soll verstärkt und danach Digitalisiert werden.
Durch die erste Schaltung die wir in der Schule gemeinsam gemacht haben und der Schaltung von www.digital-hobby.de hab ich meine eigene Schaltung erstellt.
|
Schaltung, die wir gemeinsam erstellt haben |
Schaltung von www.digital-hobby.de |
|
Die von mir erstellte Schaltung |
Meine Schaltung hab ich mit SPlan 5 von Abacom erstellt. Hier gibt's die Originaldatei.
Die beiden Spannungsteiler R4 + KTY 10 und R5 + P1 bilden den Eingang für den Operationsverstärker IC2. Die Differenz der beiden Eingänge wird verstärkt und an den AC/DC Wandler IC1 übergeben. Dabei sorgt die Diode D1, das keine zu großen negativen Spannungen anliegen können. Die Widerstände R1 und R2 schützen den OP vor zu großen Strömen, R3 und R6 bestimmen die Verstärkung. R7 und R8 bilden einen Spannungsteiler für die Referenzspannung des AC/DC. Der Spannungsregler SR1 versorgt den AC/DC mit stabilisierten 5 V. Der Elko C1 beruhigt den Eingang des Spannungsreglers. C2 und R9 bilden den Takt für den AC/DC. Die Widerstände R10 bis R17 sind Vorwiderstände für die Leuchtdioden, die als Debug-Funktion integriert sind.
Durch kurzes brücken des Jumper Jmp1 wir die Messung resetet, durch gebrückt halten wird der Wert gesichert.
Mit dem Jumper Jmp2 kann man die Leuchtdioden an und ausschalten.
Layout und Bestückungsplan
|
|
|
Das Layout habe ich mit Sprint Layout 3 von Abacom erstellt. Hier gibt's die Originaldatei.
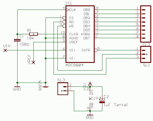
Erweiterte Schaltung
Neue Aufgabe war es, die
Schaltung so zu erweitern, das man sie direkt über den Parallelport auslesen
kann. Um am Parallelport Daten einzulesen muss man erst alle 8 Bits der
Datenleitung setzen, also 255. Dann werden die Bits auf Masse gezogen, das
erfolgt mittels NPN Transistoren. Dafür wurden der Schaltung neun Transistoren
hinzugefügt, acht die das Signal des Parallelportes auf Masse legen und einer,
der für das Reset des ADC's zuständig ist.
Wenn nun die Bits auf
Masse liegen, kann man sie wieder einlesen und erhält das vom ADC ausgegebene
Byte (aber invertiert). Man zieht daher von 255 das Byte ab und erhält den tatsächlichen
Wert.
Damit man mit dem
Parallelport einlesen kann, muss das 5 Bit des Kontrollportes (LPT Adresse + 2)
gesetzt sein, also z.B. auf 32 setzen.
|
zu
erweiternde Schaltung |
|
Layout v2 |
Bestückungsseite |
Das Layout habe ich mit
Sprint Layout 4 von Abacom
erstellt. Hier
gibt's die Originaldatei.
Hier das Foto, der um den Analogausgang erweiterten Schaltung, von
Kai Vetter und Chana Pinthong BFST 2004-2005
Erweiterte Bauteilliste
Bestellnummern und Preise
von Reichelt und Conrad als Excel Tabelle hier
Programm zum ansteuern

Read LPT ist ein
Programm, das ich geschrieben habe. Es liest den Parallel-Port aus und ermöglicht
somit die Daten unserer Schaltung einzulesen.
DLportIO
herunterladen (wird zum ausführen benötigt)
VB6
runtime herunterladen (wird zum ausführen benötigt, ist aber auf den
meisten PCs schon vorhanden)
Read
LPT - Quelltext (Programm ist in VB6 geschrieben, Dateien sind mit WinZip
komprimiert)
Copyright © 2004 Viktor
Reich
Email: viktor.reich@gmx.de