Bau und Dokumentation eines
Temperatur / Helligkeit >>
Spannungswandlers
für die Datenverarbeitung über den Parallelport
Inhaltsverzeichnis
Unsere Aufgabe war es, eine Schaltung zu konstruieren, die eine nicht elektrische Größe (Temperatur) in eine elektrische Größe umwandeln soll. Diese Größe soll verstärkt und danach digitalisiert werden.
Durch die erste Schaltung, die wir in der Schule gemeinsam gemacht haben und der Schaltung von www.digital-hobby.de habe ich meine eigene Schaltung erstellt.
|
Schaltung, die wir gemeinsam erstellt haben |
Schaltung von www.digital-hobby.de |
|
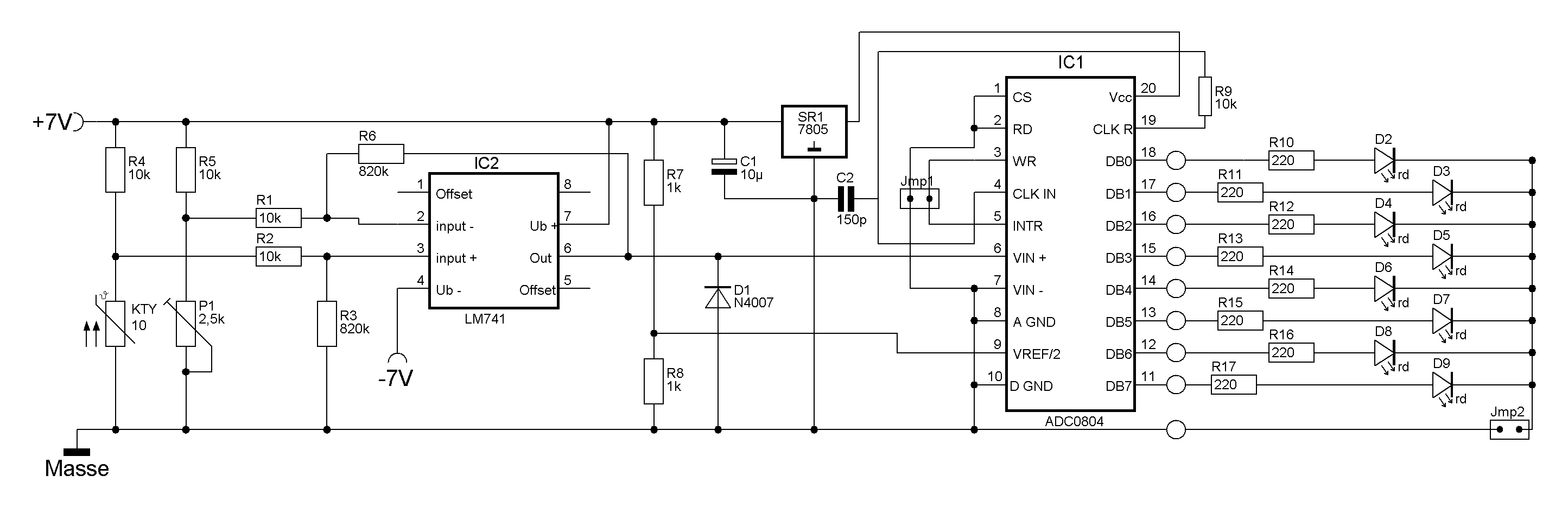
Die von mir erstellte Schaltung |
Meine Schaltung hab ich mit SPlan 5 von Abacom erstellt. Hier gibt's die Originaldatei.
Wenn man durch den Temperaturfühler KTY 10 ( 2 k Ohm/20 Grad Celsius) einen
Strom durchfließen lässt, wird aus einer Temperaturerhöhung eine Widerstandserhöhung
und daraus wiederum eine Spannungserhöhung. Dieser Spannungswert wird bei
Idealwerten 20 -fach mit dem analogen Rechenverstärker (OP) verstärkt.
Die hier verwendete Schaltungsart nennt sich Differenzverstärker, der seine
Werte aus der Brückenschaltung bezieht.
Abgleich:
1. Dieser Grundspannungswert wird mit einem Abgleichpotentiometer, welche
den zweiten Teil der Brückenschaltung bildet bei einer Bezugstemperatur 20 Grad
auf 2 Volt am OP Ausgang Pin 6 voreingestellt. Falls es Abweichungen beim KTY 10
(oder neuer KTY 81) vom Grundwert gibt, muss die Verstärkung daraufhin
angepasst werden. (Bei zu hoher Verstärkung werden die
Rückkopplungswiderstände gleichmäßig im Widerstandswert gesenkt.)
2. Der Temperaturfühler wird gleichzeitig mit einem Temperaturmessgerät
angefasst. Diese Fingertemperatur (Beispiel 34 Grad) soll dann einen
Spannungswert von 3,4 Volt am Ausgang erreichen.
Dies ist im Wechsel wahrscheinlich einige Male zu wiederholen, bis die
Abweichung gering (unter 0,1 Grad) ist.
Die Diode D1 schützt den ADC 0804 vor zu hoher negativer Eingangsspannung.
R7 und R8
bilden einen Spannungsteiler für die Referenzspannung des AC/DC. Über die
Referenzspannung ist auch eine digitale Verstärkung möglich. Wenn statt 2,5
Volt Referenzspannung hier 0,5 Volt hergestellt werden, wird der ADC 0804 alle
Eingangswerte um den Faktor 5 verstärken. Die maximale Eingangsspannung liegt
dann allerdings bei 1 Volt. u.s.w.
Der
Spannungsregler SR1 versorgt den AC/DC mit stabilisierten 5 V. Der Elko C1
beruhigt den Eingang des Spannungsreglers. C2 und R9 bilden den Takt für den
AC/DC, der die Digitalisierung bestimmt. Die Widerstände R10 bis R17 sind Vorwiderstände für die Leuchtdioden, die
als Debug-Funktion integriert sind.
Durch kurzes Brücken des Jumper Jmp1 wir die Messung resetet, durch gebrückt halten wird der Wert gesichert.
Mit dem Jumper Jmp2 in der gemeinsamen Masseleitung kann man die Leuchtdioden an und
ausschalten.
Wenn nun T1 leitet wird das Signal gespeichert und erst wieder gelöscht wenn T1 wieder sperrt. Da die Speicherung der Daten über die Software passiert, wird diese Funktion nur zum Reset vor dem Messen vom PC gesteuert. R11 und C1 bestimmen wie oft pro Sekunde der ADC messen soll. Die
Schaltung zur Ansteuerung des LPT stand nicht direkt
in einem Buch. Ich habe nur vor ca. 2½ Jahren gelesen, dass man das
8Bit-Register des LPT gegen Masse kurzschließen muss, um es als Eingang zu
nutzen. Ausgehend
von diesem Vorwissen entstand dann diese Schaltung. |
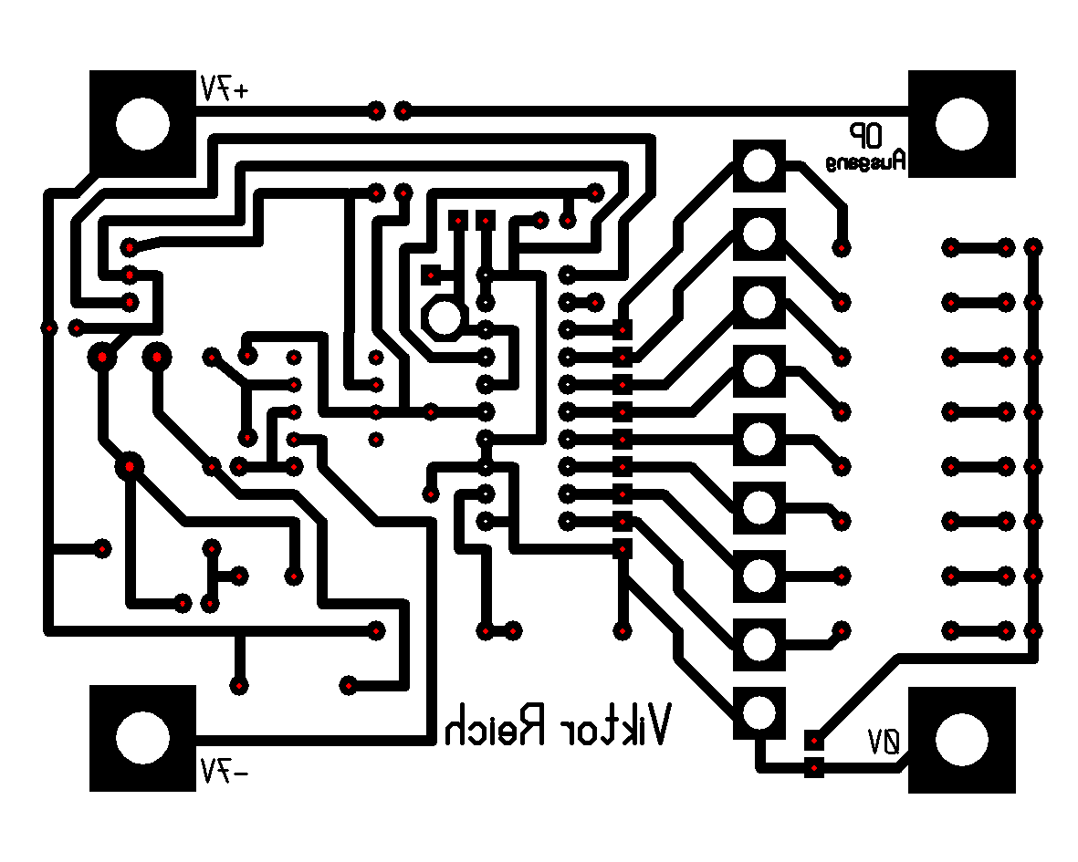
Layout und Bestückungsplan Version 1
|
|
|
Das Layout habe ich mit Sprint Layout 3 von Abacom erstellt. Hier gibt's die Originaldatei.
Bestellnummern und Preise von Reichelt und Conrad als Excel Tabelle hier
Neue Aufgabe war es, die Schaltung so zu erweitern, dass man sie direkt über den Parallelport auslesen kann. Um am Parallelport Daten einzulesen muss man erst alle 8 Bits der Datenleitung setzen, also 255. Dann werden die Bits auf Masse gezogen, das erfolgt mittels NPN Transistoren. Dafür wurden der Schaltung neun Transistoren hinzugefügt, acht die das Signal des Parallelportes auf Masse legen und einer, der für das Reset des ADC's zuständig ist.
Wenn nun die Bits auf Masse liegen, kann man sie wieder einlesen und erhält das vom ADC ausgegebene Byte (aber invertiert). Man zieht daher von 255 das Byte ab und erhält den tatsächlichen Wert.
Damit man mit dem Parallelport einlesen kann, muss das 5 Bit des Kontrollportes (LPT Adresse + 2) gesetzt sein, also z.B. auf 32 setzen.
|
Layout v2 |
Bestückungsseite |
| In der BSFT 2004-2005 und im FGI 11 2004-2005 wurde die Aufgabe gestellt, das Layout um einen Analogausgang zu erweitern und um einige Platzprobleme zu beseitigen. An dieser Aufgabenstellung haben die Schüler Kai Vetter (BFST) und Oliver Flohr (FGI) die besten Entwürfe hergestellt. Hier die neue Version 3 und 3.3 mit den Ergebnissen von Reich, Vetter und Flohr | |
|
Layout v3.0 Kai Vetter |
|
|
Layout v3.3 Oliver Flohr |
Bestückungsseite (bisher noch nicht aufgebaut). |
Das Layout habe ich mit Sprint Layout 4 von
Abacom erstellt.
Hier steht demnächst wieder die Originaldatei in Version 3.3 oder höher.
Erweiterte Bauteilliste
Bestellnummern und Preise von Reichelt und Conrad als Excel Tabelle hier

Read LPT ist ein Programm, das ich geschrieben habe. Es liest den Parallel-Port ein und ermöglicht somit die Daten unserer Schaltung zu lesen.
DLportIO herunterladen (wird zum ausführen benötigt)
VB6 runtime herunterladen (wird zum ausführen benötigt, ist aber auf den meisten PCs schon vorhanden)
Read LPT - Quelltext (Programm ist in VB6 geschrieben, Dateien sind mit WinZip komprimiert)
Copyright © 2004 Viktor Reich
Email: viktor.reich@gmx.de
Aufgabenstellung 2004-2005: Die Versionen der Schüler Viktor
Reich und Matthias Beckert sollten nachgebaut und um einen analogen Ausgang
erweitert werden.
1.
Schaltungsumzeichnung
durch den Schüler Simon Wagner FGI 11 2004-2005,
2. Chana Pinthong BFST 2004-2005 fand und beseitigte einen Layoutfehler. Der
SUBD Stecker war verdreht, die Abbildung von der bestückten Platine ist von
ihm.
3. Die Layoutversion 3.0 des Schüler Kai Vetter BFST 2004-2005 enthält richtig
gedrehten SUB D Stecker.
4. Die Layoutversion 3.3 durch Oliver Flohr FGI Klasse 11 2004-2005 enthält eine
gelockerte Bauteileaufteilung und nur noch eine Brücke und ist auch für den LDR
verwendtbar.
| zurueck zum FG I |
| zurueck zur WvSS |