Entprellen eines Umschalters mit Hilfe eines RS Flip-Flop 

 

Diagramm 1

Beschreibung des Problems:

Bei der Betätigung eines Schalters kommt es dazu, dass der Kontakt noch mehrmals hin und her springt (er prellt), wie ein Ball den man fallen lässt und der dann noch mehrmals wieder hochspringt, bis er dann irgendwann liegen bleibt. In dem Diagramm 1 sieht man welche Auswirkungen dieses Prellen der Kontakte hat, denn der Strom fließt nur dann, wenn die Kontakte geschlossen sind. Wenn die Kontakte wieder auseinander sind fließt der Strom nicht mehr. Der Strom fließt erst konstant wenn die beiden Kontakte ruhig auf einander liegen. Bei einem Counter würde dieses Prellen zu einem höheren Ergebnis führen.

 

Bild 1

Bild 2

Wahrheitstabelle eines

NAND-Gatters

Die Tabelle zeigt, welche Belegung der Eingänge nötig ist, um den Ausgang mit H(igh) oder  L(ow) zu belegen.

E1

E2

Q

L

L

H (1)

L

H

H (1)

H

L

H (1)

H

H

 L (0)

Legende: E1 = Eingang 1; E2 = Eingang 2; Q = Ausgang

Ein Beispiel zum Entprellen ist die Variante, das Prellen mit Hilfe eines RS Flip-Flops zu unterdrücken (Bild 1und 2). Dazu kann man diese Schaltung in Bild 1und 2.

Beschreibung der Funktion:

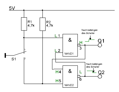
Bild 1: Der Eingang 1 vom NAND1 ist durch die Masse auf L (Low) geschaltet, der Eingang 2 wird durch das Ausgangssignal von dem NAND 2 (Kontakt 6) auch mit L belegt. Denn die Eingangssignale vom NAND 2 (Kontakte 4 und 5) sind durch den Widerstand mit H (High) geschaltet, dadurch ist das Ausgangssignal auf L durch das NotAND geschaltet und dieser Ausgang ist dann L. Bei dem NAND 1 ist das Ausgangssignal H und so ist Q1 eingeschaltet und das Ausgangssignal bei NAND 2 ist L dadurch ist Q2 ausgeschaltet.

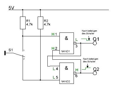
Bild 2: Wenn man jetzt den Schalter (S1) betätigt, wird durch die Masse das Eingangssignal von dem Kontakt 5 auf L gesetzt und das Ausgangssignal wechselt auf H. Dadurch das die Masse nicht mehr mit dem anderen Widerstand verbunden ist wird das Eingangssignal des Kontaktes 1 auf H gesetzt. Der Kontakt 2 bekommt durch das Ausgangssignal des NAND 2 auch eine H Belegung, dadurch wird das Ausgangssignal vom NAND 1 auf L gesetzt. Der Kontakt 4 bekommt von dem Ausgang des NAND 1 die L Belegung und der Ausgang von NAND 2 ist dann H, so ist Q2 eingeschaltet und Q1 ausgeschaltet. 

Diagramm 2

Die Auswirkung, welche diese Schaltung auf den Stromfluss hat, ist im Diagramm 2 zu sehen.

Der Strom fließt gleich konstant nach dem Umschalten von S1,  die Schaltkontakte prellen nicht mehr.              

 

Layout 1

Legende Layout 1: grüne Linien = Leiterbahnen, grüne Punkte = Lötaugen (Lötpunkte), rote Abbildungen sind Bauteile oder Beschriftungen, Q1, Q2 = Ausgänge

Der IC-7400

 

Bild 3

Der Aufbau einer LED 

 

Lösung des Problems:

Die folgende Schaltung ist anhand der oberen Schaltpläne (Bild 1 und 2) von mir entwickelt wurden und mithilfe einer LED auf richtige Funktion hin überprüft wurden.

Für die Schaltung zum Entprellen werden folgende Materialien benötigt: 1 Lochrasterplatine (ca. 35mm x 35mm), 2 Widerstände R1 und R2 mit je 4,7kΩ, 1 Widerstand R3 mit 270Ω (zur Überprüfung), 1 LED (zur Überprüfung), 1 Umschalter, 1 IC 7400 mit IC-Sockel, dünner Kupferdraht für die Leiterbahnen, 1 schwarzes Kupferlitzenkabel (180mm lang für die Masse) und 1 rotes Kupferlitzenkabel (180mm lang für die Stromzufuhr), 3 Kupferlitzenkabel für den Umschalter (drei verschiedene Farben)

Bestückungsliste mit Preisen und Bestellnummer von Reichelt Elektronik:

Anzahl Bauteil Einzelpreis/€ Gesamtpreis/€ Bestellnummer
1/15  Platine (Lochraster 100 x 160) 1,65 0,11 H25PR160
2 Widerstände 4,7kohm 10 Stück 0,033 0,0066 1/4W 4,7K
1 Widerstand 270Ohm 10 Stück 0,033 0,0033 1/4W 270Ohm
1 LED 5mm 0,05 0,05 LED 5mm ge.
1 Umschalter 3-polig, Lötsteckanschlüsse 2,60 2,60 MS 500m
1 IC 7400 (74LS00) 0,17 0,17 LS 00
1 IC-Sockel 14 Polig 0,04 0,04 GS 14

Endpreis 4,58€ 2,98€

Werkzeug: Lötkolben, Lötzinn, Biegelehre, Seitenschneider, Flachzange, Abisolierzange

Zusammenbau:

Die Bauteile sind auf der Oberseite (Bestückungsseite [Kupfer freie Seite]) zusetzen, die Verlötungen der Bauteile und die Verlegung und die Leiterbahnen sind auf der Unterseite (Kupferseite) zu machen.

  1. Die beiden Widerstände R1 und R2 werden mit Hilfe der Biegelehre ins richtige Maß gebogen und auf die Platine gesteckt und verlötet und zwar so, dass sie flach auf der Platine anliegen. Danach wird der IC-Sockel auf die Platine gesteckt und zwar so das der IC-Sockel richtig positionier ist (die Einbuchtung nach oben, auf dem Layout an der Ausgefüllten Ecke und an der Einbuchtung zwischen Kontakt 1 und 14 zu sehen) 
  1. Als Nächstes werden die Leiterbahnen gelötet, dabei werden die Kupferdrähte mit einer Flachzange in die zu benötigende Form gebogen und auf die richtig Länge gekürzt. Dann wird der zugeschnittene Draht zwischen den zu verbindenden Lötpunkten gelegt und an den Lötpunkten verlötet. Bei längeren Verbindungen wird der Kupferdraht auch noch mal zwischen durch auf der Platine verlötet. Achtung: Es dürfen keine Verbindungen zwischen den Leiterbahnen entstehen die nicht zusammen gehören, denn dadurch wird die Funktion beeinträchtigt.
  1. Um die Funktion darzustellen wird ein Widerstand R3 auf der Platine verlötet mit Verbindung zu Q2 und dazu wird die LED auf die Platine gelötet mit Kontakt zu dem Widerstand R3 und zur Masse.       Wichtig: Die LED muss korrekt angeschlossen werden der Anodenanschluss (+; langes Bein und/oder kleiner Metallkontakt in der Einbettung siehe Bild 3) muss mit dem Widerstand R3 verbunden sein. Der Kathodenanschluss (-; kurzes Bein und/oder großer Metallkotakt in der Einbettung siehe Bild 3) muss mit der Masse (0V) verbunden sein.

Wenn man das ausgeführt hat ist die Schaltung soweit fertig, man muss nur noch den IC in den IC-Sockel stecken. Die Einbuchtungen des Sockels und die des IC müssen übereinstimmen. 

 

Die fertige Platine soll ungefähr so zum Schluss aussehen:

4. Überprüfung:

    1. Als erstes wird die Platine mit dem Layout verglichen, ob wirklich alle Bauteile am richtigen Ort sind, ob die Leiterbahnen richtig gesetzt sind und ob nicht  irgendwo eine ungewollte Verbindung besteht.
    1. Die Platine wird mit Hilfe des roten (+-Pol) und schwarzen (Masse) Kupferkabel ans Labornetzgerät angeschlossen aber vorher wird die Betriebsspannung eingestellt (5V). 

Wenn alles richtig ist, leuchte die  LED und wenn die LED nicht leuchtet, muss man den Umschalter betätigen und dann sollte sie spätesten leuchten. Die LED darf nur in der einen Stellung des Umschalters leuchten und nicht auch noch wenn man den Umschalter betätigt.. Wenn die LED dann immer noch nicht leuchtet dann liegt entweder ein Fehler in der Platine vor oder die LED ist defekt oder der Umschalter ist defekt.

  1. Fehlersuche/-behebung:

Wenn ein Fehler vorliegt, dann sollte man als Erstes mit Hilfe eines Voltmeters die Verbindungen auf der Platine überprüfen, ob an den Stellen wo eine Spannung anliegen soll auch wirklich eine Spannung anliegt und wenn keine Spannung anliegt hat man einen möglichen Fehler gefunden. Den sollte man beheben und dann noch mal die Platine an das Labornetzgerät anschließen und schauen ob es dann funktioniert, wenn immer noch nicht - prüft man die Verbindung weiter. Wenn dann nichts mehr gefunden wird, bei den Verbindungen, dann tauscht man den IC aus gegen einen anderen IC 7400 aus und testet die Platine am Labornetzgerät. Wenn immer noch nichts geschieht wird die LED ausgetauscht. Und wenn immer noch nichts passiert dann wird am Umschalter gemessen und im Fehlerfall ausgewechselt.  Nun  sind die möglichen Fehlerquellen behoben und die LED sollte leuchten.