Differenzverstärker
mit Temperatursensor KTY 10
....

Schaltungsbeschreibung zu Bild 1: wird noch eingefügt.
Die Schaltung befindet sich noch in der Ideenphase. Die Änderung der Verstärkung wird in jedem Fall zu erwarten sein.

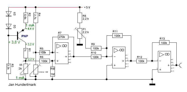
Der KTY10 ändert seinen Widerstand bei Temperaturerhöhung positiv.

 

Erweiterung:
Anpassung an den Analog Digital Wandler
ADW oder ADC(onverter)

Erklärung zu OP 2 + 3

Bei Verwendung eines Digital-Analogwandlers muss die Spannung in den Bereich 0 bis + 5V verschoben werden. Aus – 20 Grad werden dann 0 Volt aus 0 Grad werden +2 Volt und aus +30 Grad werden + 5Volt. Um dies  in eine Schaltung umzusetzen ist eine Erweiterung um zwei OP´s notwendig. Einen Addierer und anschließend einen Inverter.  Am Trimmer mit 2,2 k Ohm wird eine Spannungen von 2V eingestellt. Alle Widerstände müssen eine Toleranz von unter 1 % haben. Am Besten dazu ausmessen. Ein Widerstandsfehler wird sonst zum Temperaturfehler. Für eine Verwendung an einem USB Port müssen die leider etwas teueren Rail to Rail OP eingesetzt werden. Man spart dabei aber zwei Stromversorgungen ein!

 

zurueck zu Arbeitsblaetter
zurueck zu WvSS Web Train
home